MOS管学习笔记
MOS管学习笔记
MOS 的基础知识这里就不多说。书上可以直接的学习到MOS的基础性质,在这里只简单地对MOS的一些应用做一下记录。大多都是看了网上大部分的博客积累下来。(以NMOS 为讨论对象)
首先需要注意的是MOS 的内部 G D S 两两间均存在结间电容,所以我认为对于MOS 的导通截止, 是在对GS间的电容充电放电,所以为了让MOS 更快地导通截止,可以从这个结间电容来考虑,让其更快地充放电。下面以开关电源的MOS 管来做一下记录。

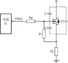
电源IC直接驱动是我们最常用的驱动方式,同时也是最简单的驱动方式,使用这种驱动方式,应该注意几个参数以及这些参数的影响。第一,查看一下电源IC手册,其最大驱动峰值电流,因为不同芯片,驱动能力很多时候是不一样的。第二,了解一下MOSFET的寄生电容,如图 1中C1、C2的值。如果C1、C2的值比较大,MOS管导通的需要的能量就比较大,如果电源IC没有比较大的驱动峰值电流,那么管子导通的速度就比较慢。如果驱动能力不足,上升沿可能出现高频振荡,即使把图 1中Rg减小,也不能解决问题! IC驱动能力、MOS寄生电容大小、MOS管开关速度等因素,都影响驱动电阻阻值的选择,所以Rg并不能无限减小。当然,当IC驱动能力不足时,可以采取图腾柱驱动电路来驱动MOS 。


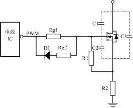
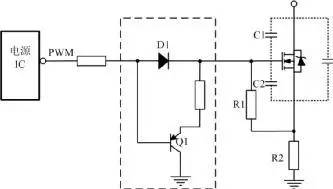
关断瞬间驱动电路能提供一个尽可能低阻抗的通路供MOSFET栅源极间电容电压快速泄放,保证开关管能快速关断。为使栅源极间电容电压的快速泄放,常在驱动电阻上并联一个电阻和一个二极管,如图 3所示,其中D1常用的是快恢复二极管。这使关断时间减小,同时减小关断时的损耗。Rg2是防止关断的时电流过大,把电源IC给烧掉。在第二点介绍的图腾柱电路也有加快关断作用。当电源IC的驱动能力足够时,对图 2中电路改进可以加速MOS管关断时间,得到如图 4所示电路。用三极管来泄放栅源极间电容电压是比较常见的。如果Q1的发射极没有电阻,当PNP三极管导通时,栅源极间电容短接,达到最短时间内把电荷放完,最大限度减小关断时的交叉损耗。与图 3拓扑相比较,还有一个好处,就是栅源极间电容上的电荷泄放时电流不经过电源IC,提高了可靠性

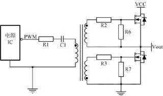
为了满足高端MOS管的驱动,经常会采用变压器驱动,有时为了满足安全隔离也使用变压器驱动。其中R1目的是抑制PCB板上寄生的电感与C1形成LC振荡,C1的目的是隔开直流,通过交流,同时也能防止磁芯饱和。

MOS 在电源的同步整流上也有不错的应用,只要还是因为其内阻小 可替代变压器副边二极管 降低电源损耗,也可以减小电源死区电压。主要应用在大电流电源上。
MOS的防反接作用及其锂电池充电
- PMOS 在电源输入端

- NMOS 在地端

- 锂电池的充放电

- PMOS 在电源输入端
MOS管子的选型。
- 选用N沟道还是P沟道
考虑MOS是高端驱动还是低端驱动,高端的话选用PMOS,低端采用NMOS. - 确定额定电流
确保MOS 可以通过电路最大额定电流,并且可计算MSO的导通损耗,此时需要注意MOS的导通内阻。 - 确定热要求
散热工艺
- 选用N沟道还是P沟道